From Images to Health Insights: Engineering the Arogyagram AI Health Platform
Hardik Sen
Mar 11, 2026 · 55 min read

The rapid advancement of technology and the increasing pace of modern lifestyles have significantly influenced human health and well-being. Sedentary work environments, irregular dietary patterns, insufficient physical activity, and high levels of psychological stress have contributed to the growing prevalence of lifestyle-related health conditions worldwide. According to global health studies, a large proportion of non-communicable diseases such as obesity, cardiovascular disorders, diabetes, and mental health conditions are strongly associated with daily lifestyle behaviours rather than acute medical causes. As a result, maintaining a healthy lifestyle has become one of the most critical factors in preventing long-term health complications.
In response to this challenge, digital health technologies have emerged as an important tool for supporting individuals in monitoring and improving their health. Mobile applications, wearable devices, and fitness tracking platforms have enabled users to track health metrics such as step counts, calorie intake, sleep duration, and heart rate. These technologies have contributed to increasing awareness about personal health and wellness by providing users with accessible data regarding their daily habits.
Despite these advancements, many existing digital health applications suffer from several limitations. Most platforms focus on isolated health metrics and require users to manually track specific activities such as calorie consumption or physical exercise. While these measurements provide useful information, they often fail to capture the broader behavioral context that influences overall health outcomes.
Human health is not determined by a single metric but rather by the complex interaction of multiple lifestyle factors including diet, physical activity, sleep patterns, mental well-being, and daily routines.
Furthermore, traditional health tracking applications typically present numerical data without sufficient interpretation or actionable guidance. Users may be able to view their daily step count or calorie intake, but they often lack meaningful insights into how their behaviors influence their overall lifestyle health. This gap between data collection and behavioral understanding limits the effectiveness of many digital health platforms.
Recent developments in artificial intelligence (AI) have created new opportunities for improving digital health systems. AI technologies, particularly in the fields of computer vision, natural language processing, and data analytics, enable the analysis of complex behavioral patterns from diverse data sources. By leveraging these technologies, digital health platforms can move beyond simple data tracking and instead generate personalized insights that help users understand and improve their daily habits.
Presenting Arogyagram

The Arogyagram platform is proposed as an AI-driven lifestyle intelligence system designed to address these limitations. The system integrates mobile technologies, artificial intelligence models, and cloud-based data infrastructure to analyze user lifestyle behaviors and generate personalized health insights. Unlike conventional health tracking applications that focus primarily on numerical metrics, Arogyagram combines multiple data sources including lifestyle images, health metrics, and user profile information to build a comprehensive understanding of individual behavior patterns.
The platform employs advanced artificial intelligence techniques to analyze lifestyle moments captured by users through images, classify behavioral patterns, and generate personalized health recommendations. In addition to visual lifestyle analysis, the system also tracks various health metrics such as physical activity, nutrition, sleep patterns, hydration levels, and lifestyle risk indicators. These inputs are processed by a behavioral intelligence engine that generates Smart Health Metrics representing different dimensions of lifestyle health.
To enhance user engagement and provide accessible health guidance, Arogyagram also incorporates a conversational AI assistant capable of answering user queries related to health, nutrition, and lifestyle improvement. The chatbot integrates a knowledge retrieval system to provide scientifically grounded recommendations and explanations. Furthermore, the platform includes behavioral engagement mechanisms such as streak tracking, motivational feedback, and intelligent notifications to encourage consistent user participation.
The primary objective of this project is to design and implement an intelligent digital health platform that transforms everyday lifestyle data into meaningful insights and actionable recommendations. By combining artificial intelligence, behavioral analytics, and mobile health technologies, the Arogyagram system aims to assist individuals in understanding their lifestyle habits and making informed decisions that support long-term health and well-being.
Through this approach, the project demonstrates how modern AI technologies can be applied to develop intelligent systems that promote preventive healthcare and encourage healthier lifestyles.
2. Problem Statement
2.1 The Growing Lifestyle Health Crisis
In recent decades, global health patterns have shifted significantly from acute infectious diseases to long-term lifestyle-related conditions. Modern lifestyles characterized by sedentary behavior, irregular sleep cycles, unhealthy dietary patterns, and increased psychological stress have contributed to a rapid rise in chronic diseases such as diabetes, cardiovascular disorders, obesity, and mental health conditions.
According to global health studies, lifestyle-driven non-communicable diseases account for a substantial proportion of deaths worldwide. Despite growing awareness about healthy living, individuals continue to struggle with maintaining consistent lifestyle habits.
The challenge is not the lack of health knowledge, but rather the difficulty in translating that knowledge into sustainable daily behaviors.
Modern individuals are constantly exposed to health advice through digital platforms, social media, and wellness applications. However, the majority of these recommendations remain generic and disconnected from the real-life context of individuals. As a result, people often feel overwhelmed, confused, or disengaged when trying to manage their health proactively.
The problem therefore lies not only in providing health information but in transforming everyday lifestyle behaviors into meaningful, personalised, and actionable health insights.

Figure 2.1: The Modern Health Problem Landscape
2.2 The Gap Between Health Awareness and Real Behaviour
One of the most critical challenges in modern preventive healthcare is the gap between health awareness and actual behavioral implementation.
Many individuals are aware of the importance of:
maintaining balanced nutrition
exercising regularly
sleeping adequately
managing stress
However, the complexity of daily life often prevents people from consistently following these practices. Professional commitments, social environments, emotional stress, and fluctuating motivation levels all influence personal health decisions.
Existing digital health solutions often assume that individuals will actively log their activities, monitor health metrics, and follow structured routines. In reality, this expectation is unrealistic for most users. Manual tracking systems demand continuous effort and discipline, which leads to reduced engagement over time.
This gap between knowing what is healthy and actually practicing it consistently represents one of the biggest barriers to preventive healthcare today.
2.3 Limitations of Existing Digital Health Applications
The rapid growth of digital health technologies has led to thousands of mobile applications offering solutions related to fitness tracking, nutrition planning, and mental wellness. Despite this growth, long-term engagement with these platforms remains extremely low.
Several limitations contribute to this issue.
First, most health applications rely heavily on manual data entry. Users are required to log meals, record physical activity, track sleep patterns, and update daily habits. Over time, this process becomes tedious and burdensome, causing users to abandon the application.
Second, many platforms present users with large amounts of data without meaningful interpretation. Metrics such as calorie counts, step numbers, heart rate variability, and sleep cycles are displayed through dashboards, yet users often struggle to understand what these numbers actually mean for their lifestyle.
Third, many systems provide generic recommendations that are not personalized to the user's real-life circumstances. Two individuals with different work schedules, environments, and stress levels may receive identical advice, making the guidance feel unrealistic or irrelevant.
As a result, digital health applications often fail to create sustained engagement or meaningful lifestyle improvement.
2.4 Fragmentation of Personal Health Data
Another major challenge in modern healthcare is the fragmentation of personal health data across multiple systems and platforms.
Health-related information is often distributed across various sources, including:
hospital medical records
diagnostic laboratory reports
wearable fitness devices
personal health applications
paper-based medical documents
This fragmented ecosystem makes it difficult for individuals to maintain a unified view of their health history and lifestyle patterns. Critical contextual information about long-term habits, behavioral changes, and environmental influences is often lost.
Without integrated and longitudinal health insights, individuals struggle to understand how their everyday behaviors influence their overall well-being. This lack of continuity further reinforces the reactive nature of healthcare, where interventions occur only after symptoms appear.
2.5 Cognitive Overload and Health Fatigue
Another important issue affecting health engagement is cognitive overload. Modern health platforms often overwhelm users with complex metrics, constant reminders, and strict performance goals.
Instead of motivating users, these features may lead to:
anxiety and comparison with others
feelings of failure when goals are not achieved
decision fatigue from excessive information
Over time, users disengage from the platform entirely, abandoning health tracking efforts.
Effective preventive health systems must therefore minimize cognitive load while still providing meaningful insights and guidance.
2.6 Lack of Context-Aware Personalization
Human health is highly individualized. Each person’s lifestyle is influenced by multiple factors, including:
age and biological characteristics
work environment and daily routines
psychological stress levels
cultural and social contexts
access to resources and time availability
However, many digital health platforms treat users as homogeneous groups, providing identical recommendations regardless of personal context.
Without adaptive intelligence capable of understanding individual behavior patterns, health recommendations often fail to align with real-life circumstances. This disconnect limits the effectiveness of digital health solutions in supporting sustainable behaviour change.
2.7 Need for Behaviour-Aware Preventive Health Systems
Given these limitations, there is a growing need for health platforms that can move beyond traditional tracking mechanisms toward behaviour-aware intelligence systems.
Such systems must be capable of:
understanding real-life behavioural patterns
reducing manual tracking effort
interpreting lifestyle data meaningfully
providing personalised and adaptive guidance
encouraging gradual, sustainable improvements
Rather than forcing individuals to adapt to rigid health programs, the system should adapt to the individual’s lifestyle.
A behaviour-aware health intelligence platform has the potential to transform preventive healthcare by turning everyday activities into meaningful insights that empower individuals to make better decisions about their health.
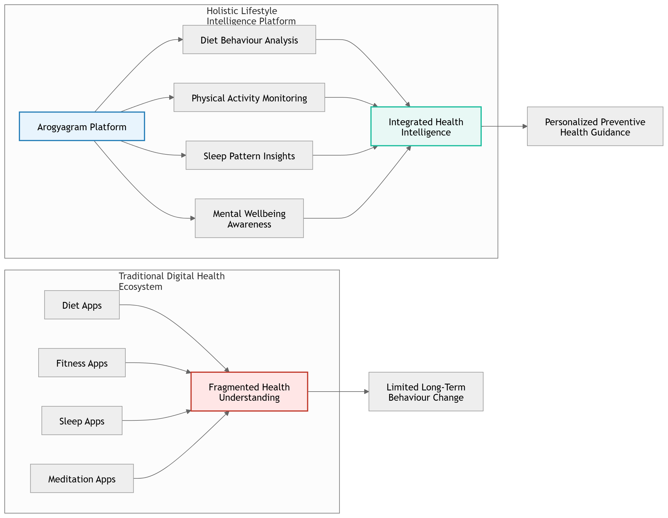
2.8 Fragmented Focus of Modern Health Applications
A significant limitation of many existing digital health applications is their narrow focus on a single aspect of health management. While thousands of health-related applications exist in the digital marketplace, most of them are designed to address only one specific domain of health behavior.
For example:
Nutrition applications focus primarily on calorie counting, diet tracking, and meal planning.
Fitness applications concentrate on physical activity, step tracking, and workout routines.
Sleep applications monitor sleep cycles and provide insights related to rest quality.
Mental wellness applications focus on meditation, stress management, or emotional wellbeing.
Although each of these tools may provide valuable insights within their respective domains, they often operate in isolation. This fragmented approach fails to capture the complex and interconnected nature of human health.
Human well-being is influenced by the combined interaction of multiple lifestyle factors, including:
nutrition and dietary patterns
physical activity levels
sleep quality and recovery
mental and emotional health
daily routines and environmental conditions
For instance, poor sleep can influence dietary choices and energy levels the following day. Similarly, chronic stress may reduce motivation for physical activity and disrupt healthy eating patterns. These interconnected behaviors collectively shape an individual’s overall health status.
Applications that focus on only one health dimension overlook these relationships and therefore provide an incomplete understanding of a user's lifestyle. As a result, users may receive recommendations that improve one aspect of health while unintentionally neglecting others.
A truly effective preventive health platform must therefore adopt a holistic approach, monitoring multiple lifestyle dimensions simultaneously and understanding how these behaviours interact over time. By integrating insights from various aspects of daily life, such a system can provide more meaningful and personalised guidance for achieving long-term well-being.
This need for comprehensive lifestyle intelligence rather than isolated health tracking forms one of the central motivations behind the development of the Arogyagram platform.

Figure 2.2: Fragmented Health Applications vs Holistic Lifestyle Intelligence Platform
3. Approach
3.1 Design Philosophy
Arogyagram is built on the belief that long-term health improvement begins with awareness and sustainable behavioral change rather than rigid monitoring or complex medical tracking. Many digital health platforms focus primarily on numerical metrics such as step counts, calorie intake, or sleep hours. While these measurements are valuable indicators, numbers alone often fail to provide meaningful insights that users can easily interpret and act upon.
The approach adopted by Arogyagram emphasises transforming raw health data into contextual insights that help individuals understand the impact of their daily habits on their overall well-being. The platform therefore combines quantitative tracking with behavioural interpretation and personalised guidance.
In addition to monitoring metrics such as:
step count
calorie expenditure
sleep duration
hydration levels
nutritional intake
Arogyagram provides clear explanations and actionable recommendations that help users understand how these metrics relate to their lifestyle patterns. By translating numerical data into meaningful insights, the system enables users to develop a deeper awareness of their health behaviors.
Another fundamental principle guiding the platform is user-centric transparency. Arogyagram is designed to clearly communicate how different features of the system operate. The application includes informational interface elements that explain concepts such as health scoring mechanisms, color-coded indicators, and recommendation logic. This transparency allows users to better understand the platform and build trust in its guidance.
Privacy protection is also central to the platform’s design philosophy. All user-generated data is securely stored using cloud-based infrastructure, including Google Cloud Storage for media assets and MongoDB databases for structured user data. Arogyagram strictly adheres to a privacy-first policy, ensuring that user information is never sold, shared, or transferred to third-party organizations.
Through this design philosophy, Arogyagram aims to create a trusted digital companion that supports individuals in making informed lifestyle decisions while maintaining full control over their personal data.
3.2 Behaviour-Aware Health Intelligence
Traditional health applications typically rely on isolated numerical indicators to represent an individual's health status. Metrics such as step counts, calorie consumption, or sleep hours are presented to users in the form of dashboards and charts. While these measurements provide useful information, they often fail to capture the broader behavioral context that shapes long-term health outcomes.
Arogyagram adopts a behavior-aware intelligence approach, where the focus shifts from merely tracking numbers to understanding the patterns behind daily lifestyle behaviors.
For example, a step count alone may indicate physical activity levels, but it does not reveal whether a user maintains consistent movement throughout the day, engages in outdoor activities, or remains sedentary for extended periods. Similarly, sleep duration alone cannot fully represent sleep quality or the lifestyle factors that influence rest patterns.
By analyzing behavioral patterns across multiple dimensions of daily life, the Arogyagram platform provides a more comprehensive understanding of user habits. This allows the system to generate recommendations that reflect the user's real-life context rather than relying solely on generic metrics.
The behavior-aware framework enables the platform to recognize trends over time, helping users gradually improve their lifestyle habits through small, achievable changes.

Figure 3.1: Paradigm Shift from Metric Tracking to Behaviour Intelligence
3.3 Visual Behaviour Intelligence
One of the core innovations introduced in Arogyagram is the concept of Visual Behaviour Intelligence, which enables the system to observe lifestyle patterns through user-consented visual inputs.
Instead of requiring users to manually log every meal, activity, or routine, the platform allows individuals to capture images representing moments from their daily life. These images serve as contextual signals that help the system understand real-world behaviors in a more natural and intuitive manner.
For instance, a photograph of a meal may provide insights into dietary patterns, while an image of an outdoor walk may reflect physical activity. These visual inputs contribute to building a behavioral timeline that represents the user's daily habits.
Each time a user uploads an image, the platform responds with supportive feedback designed to enhance engagement and motivation. The system generates encouraging messages that react to the user's lifestyle moment, similar to how a health companion might acknowledge positive actions. In addition to motivation, the platform may provide small recommendations related to the activity depicted in the image.
This approach transforms lifestyle tracking into an interactive and reflective experience rather than a repetitive data entry task.

Figure 3.2: Arogyagram Behaviour Intelligence Pipeline
3.4 Holistic Lifestyle Monitoring
Health outcomes are rarely influenced by a single lifestyle factor. Instead, overall well-being emerges from the interaction of multiple behavioral dimensions such as diet, physical activity, sleep patterns, and emotional well-being.
Recognizing this complexity, Arogyagram adopts a holistic lifestyle monitoring approach that integrates multiple aspects of health into a unified behavioral profile.
The platform analyzes several key lifestyle categories, including:
nutrition and dietary patterns
physical activity and movement levels
sleep duration and recovery patterns
hydration habits
mental well-being indicators
By combining these signals into a unified framework, the system is able to evaluate how different lifestyle factors interact and influence one another.
For example, insufficient sleep may affect energy levels and dietary choices the following day, while prolonged sedentary behavior may influence stress levels and overall physical health. Monitoring these interconnected behaviors allows the platform to provide recommendations that address the broader lifestyle context rather than isolated variables.
This holistic perspective allows Arogyagram to support users in achieving balanced and sustainable lifestyle improvements.
3.5 Personalized Health Intelligence Layer
Arogyagram places significant emphasis on developing a detailed and evolving user profile. The platform recognizes that each individual has unique physiological characteristics, personal preferences, health goals, and lifestyle constraints.
During onboarding, users provide essential information that forms the foundation of their personalized health profile. This information may include age group, health goals, lifestyle habits, and personal preferences.
Based on this profile, the system generates personalized recommendations tailored to the user's specific circumstances. For example, dietary suggestions are provided based on a user's previous nutritional patterns, personal goals, and activity levels.
The platform also provides daily AI-generated suggestions designed to help users stay aware of their lifestyle habits and make healthier choices throughout the day. These suggestions evolve over time as the system learns from user interactions and behavioral trends.
As users consistently engage with the platform by uploading lifestyle moments and interacting with the system, the algorithm gradually develops deeper insights into their behavioral patterns. This continuous learning process allows the platform to refine recommendations and provide increasingly personalized guidance.
Through this adaptive intelligence layer, Arogyagram evolves alongside the user, supporting gradual lifestyle improvements rather than enforcing rigid health plans.
3.6 AI-Assisted Health Guidance
Artificial intelligence plays a central role in enabling personalized health guidance within the Arogyagram platform. Rather than functioning as a medical authority, the AI system operates as a supportive companion that helps users interpret their lifestyle patterns and make informed decisions.
The platform provides a conversational chatbot interface through which users can ask questions related to health, lifestyle, nutrition, or daily habits. The chatbot responds with context-aware guidance designed to address the user's specific situation and concerns.
By combining user profile information, behavioral patterns, and previous interactions, the AI system delivers personalized responses that help users better understand their health choices.
This conversational approach transforms the platform from a passive monitoring tool into an interactive experience where users can actively engage with their health data and receive guidance tailored to their needs.
3.7 Preventive Health Focus
A key objective of the Arogyagram platform is to shift health management from reactive treatment toward proactive lifestyle awareness.
Traditional healthcare systems typically respond to symptoms after health issues have already developed. In contrast, Arogyagram focuses on identifying behavioral patterns that may influence long-term health outcomes.
Through daily engagement features such as lifestyle scoring, streak tracking, and notifications, the platform encourages users to maintain consistent healthy habits.
The streak mechanism rewards users for continuous engagement and encourages them to sustain positive lifestyle actions over time. Health scores provide a simplified representation of lifestyle quality, while notifications offer gentle reminders and encouragement to maintain consistency.
By combining behavioral insights, personalized recommendations, and motivational engagement mechanisms, Arogyagram aims to support individuals in building sustainable habits that contribute to long-term health and well-being.
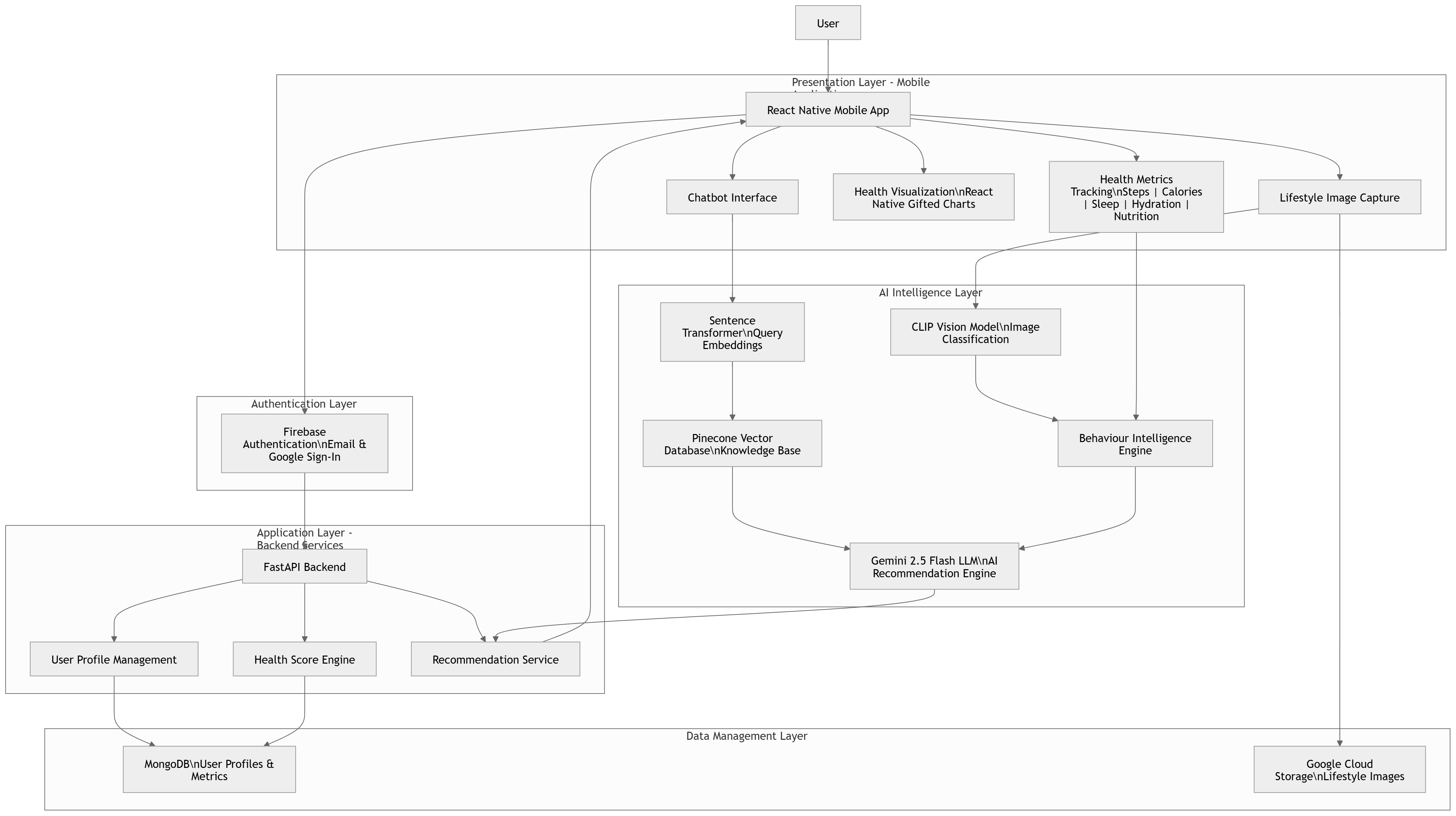
4. System Architecture
4.1 Architecture Overview
The Arogyagram platform is designed using a layered AI-driven cloud architecture that enables scalable health intelligence processing while ensuring strong data privacy and system reliability. The architecture separates system responsibilities into multiple logical layers, allowing the platform to process user interactions, analyze behavioral data, and deliver personalized health insights efficiently.
The system architecture is structured around the following primary layers:
Presentation Layer – mobile application interface used by end users
Application Layer – backend services responsible for system logic and request processing
AI Intelligence Layer – artificial intelligence modules responsible for behavior analysis and recommendation generation
Data Management Layer – databases and storage systems used to maintain user data and knowledge resources
Cloud Infrastructure Layer – cloud services providing scalability, reliability, and security
This architecture enables the platform to handle multiple responsibilities simultaneously, including user interaction, behavioral data analysis, conversational AI assistance, and secure data management.
The architecture has been designed with the following principles:
modular service design
scalability for growing user bases
privacy-first data handling
AI-enabled personalized health intelligence
transparency and user trust
By separating computational workloads across multiple system layers, the architecture ensures that heavy processing tasks such as AI inference and image analysis occur on server-side infrastructure rather than on the user’s mobile device. This approach allows the mobile application to remain lightweight while still delivering advanced health intelligence capabilities.

Figure 4.1: Arogyagram System Architecture
4.2 High-Level System Architecture
At a high level, the Arogyagram platform operates as an integrated ecosystem where user interactions captured through the mobile application are processed by backend services and artificial intelligence modules before generating personalized insights.
The general system workflow is as follows:
Users interact with the mobile application to upload lifestyle images, track health metrics, or request guidance.
The mobile application communicates with the backend API through secure network requests.
Authentication is handled through Firebase Authentication services.
Backend services validate incoming requests and manage data processing workflows.
Artificial intelligence modules analyze behavioral signals derived from user data.
Health scores and personalized recommendations are generated.
Data is securely stored in the database and cloud storage.
Results and insights are returned to the mobile application for visualization.
This architecture allows the platform to integrate multiple AI systems and data sources while maintaining efficient communication between system components.
4.3 Mobile Application Architecture
The mobile application serves as the primary interaction layer between users and the Arogyagram platform. It is responsible for capturing lifestyle inputs, visualizing health insights, and enabling real-time interaction with the system's artificial intelligence components.
The application is implemented using React Native, a cross-platform mobile development framework that enables the creation of native-like applications using JavaScript and React-based architecture. React Native allows a single codebase to be deployed across both Android and iOS platforms, significantly reducing development complexity while maintaining high performance.
The mobile application integrates multiple functional modules that enable lifestyle data collection, behavioral visualization, and AI-based health guidance.
4.3.1 Why React Native
React Native was selected as the primary mobile development framework due to several technical advantages that align with the design goals of the Arogyagram platform.
Cross-Platform Development
React Native enables developers to maintain a single unified codebase that can be deployed on both Android and iOS platforms. This significantly reduces development effort while ensuring consistent functionality across different mobile operating systems.
This capability was particularly beneficial for the Arogyagram project, as it enabled the rapid development of a health monitoring application capable of reaching users across multiple device ecosystems.
Rich Ecosystem and Community Support
React Native provides access to a large ecosystem of libraries and developer tools that simplify mobile application development. The framework also benefits from strong community support, enabling the integration of specialized libraries for camera access, chart visualization, authentication, and other mobile capabilities.
Libraries integrated into the project include:
• React Native Gifted Charts for data visualization
• Expo Camera API for capturing lifestyle images
• Firebase SDK for authentication services
These libraries allowed the development process to focus on implementing health intelligence features rather than low-level device integration.
Native Device Capability Integration
The Arogyagram application requires access to several device-level capabilities, including camera functionality for capturing lifestyle moments and sensors for tracking activity-related metrics.
React Native provides built-in mechanisms to access native APIs, enabling seamless integration of:
• camera functionality for lifestyle image capture
• device sensors for activity monitoring
• notification services for user engagement
This integration allows the platform to collect meaningful lifestyle data directly from the user’s device.
Efficient UI Rendering
React Native uses a component-based architecture that enables efficient UI updates and dynamic rendering of user interface elements.
This architecture allows the platform to present complex health dashboards that update in real time as new lifestyle data becomes available. The efficient rendering process ensures smooth performance even when displaying multiple interactive charts and health indicators.
4.3.2 Mobile Application Functional Modules
The mobile application consists of several functional modules that work together to provide the full Arogyagram user experience.
These modules include:
Lifestyle Moment Capture
Users can capture images representing their daily lifestyle activities using the device camera. These images are uploaded to the backend system and analyzed by AI models to detect lifestyle patterns.
Example activities captured through lifestyle moments include:
• meals and dietary habits
• physical activity environments
• work and sedentary behavior contexts
• hydration and beverage consumption
The captured images are transmitted to the backend where they are processed using computer vision models.

Figure 4.3.2: Implementation of camera functionality used to capture lifestyle images within the mobile application.
Health Metrics Tracking
The mobile application also collects numerical health indicators that contribute to the behavioral intelligence engine.
Tracked metrics include:
• step count
• calorie expenditure
• hydration levels
• sleep duration
• nutrition intake
These metrics are aggregated and transmitted to the backend system where they contribute to the calculation of Smart Health Metrics.
AI Recommendation Interface
The application receives AI-generated lifestyle recommendations from the backend system. These recommendations are displayed in an interactive format, enabling users to understand how their daily habits influence their overall lifestyle health.
Recommendations are generated based on:
• user profile information
• lifestyle image analysis
• numerical health metrics
• behavioral trend analysis
This interface transforms complex AI outputs into actionable lifestyle guidance.
Conversational AI Chatbot
The mobile application includes a chatbot interface that enables users to interact with the system through natural language queries.
Users can ask questions related to:
• nutrition
• exercise habits
• sleep quality
• lifestyle improvement strategies
The chatbot communicates with the backend AI services and displays personalized responses generated by the language model.
Engagement and Motivation System
To encourage consistent participation, the mobile application integrates behavioral engagement mechanisms such as:
• streak tracking
• motivational feedback messages
• intelligent notifications
These features reinforce positive lifestyle behaviors and help users maintain long-term engagement with the platform.
4.3.3 Health Metrics Visualization
Presenting health metrics in a clear and understandable format is critical for enabling users to interpret their lifestyle data. The platform utilizes React Native Gifted Charts to generate interactive visualizations that transform raw numerical data into meaningful graphical insights.
These visualizations allow users to observe patterns and trends in their health behavior.
Examples of visualized insights include:
• lifestyle score progression over time
• daily physical activity trends
• hydration tracking
• nutritional balance indicators
By presenting these insights through graphical representations rather than raw numbers, the application improves user comprehension and encourages behavioral reflection.
Visualization therefore plays an important role in enabling users to understand the relationship between their daily actions and overall lifestyle health.

Figure 4.3.3: Chart visualization implementation using React Native Gifted Charts for displaying lifestyle metrics.
4.3.4 How the Mobile Application Communicates with Backend Services
The mobile application communicates with backend services through RESTful API requests. When users interact with the application, data such as lifestyle images, health metrics, or chatbot queries are transmitted to the backend API for processing.
Example workflow:
User captures a lifestyle image.
The image is uploaded to the backend server through an API endpoint.
The backend stores the image in cloud storage and triggers AI analysis.
AI modules analyze the image and generate lifestyle insights.
Results are returned to the mobile application for display.
This architecture allows the mobile application to remain lightweight while leveraging powerful server-side processing for AI tasks.
4.4 Authentication Architecture
User authentication is a critical component of the Arogyagram platform, ensuring that user identities are securely managed and that personal health data remains protected. The platform implements a robust authentication mechanism using Firebase Authentication, a cloud-based identity management service that provides secure and scalable user authentication capabilities.
The authentication system enables users to create and access their accounts while maintaining strong security standards. Once authenticated, users are able to access personalized features such as lifestyle tracking, AI recommendations, and conversational health guidance.
The platform currently supports multiple authentication methods, including:
• Email and password authentication
• Google account sign-in
These authentication methods provide flexibility while ensuring that only verified users can access their personal health data.
4.4.1 Why Firebase Authentication
Firebase Authentication was selected as the identity management solution for the Arogyagram platform due to several technical advantages.
Secure Identity Infrastructure
Firebase Authentication provides a managed identity service that handles user authentication securely. The system manages password hashing, session management, and secure token generation automatically. This reduces the need to implement custom authentication logic while ensuring industry-standard security practices.
Multiple Authentication Providers
Firebase supports multiple authentication providers including email/password authentication, Google Sign-In, Facebook login, and other identity providers. For the Arogyagram platform, Google authentication was integrated to simplify the login process for users while maintaining strong identity verification.
Users can therefore log in quickly using their existing Google accounts without needing to create separate credentials.
Seamless Mobile Integration
Firebase provides dedicated SDKs for mobile platforms including Android and iOS. These SDKs integrate easily with React Native applications, allowing developers to implement authentication flows with minimal configuration.
This integration enables the mobile application to securely communicate with Firebase services and obtain authentication tokens required for accessing backend APIs.
Token-Based Security
Firebase Authentication uses JSON Web Tokens (JWT) to manage authenticated sessions. When a user successfully logs in, Firebase generates an ID token that represents the authenticated session.
This token is then included in API requests sent from the mobile application to the backend server. The backend verifies the token before allowing access to protected resources.
This architecture ensures that only authenticated users can access sensitive health data within the system.

Figure 4.4.1: Firebase Authentication console showing enabled authentication providers including email/password login and Google Sign-In.
4.4.2 Authentication Workflow
The authentication process follows a secure workflow that ensures the user's identity is verified before granting access to the system.
The workflow operates as follows:
The user initiates login from the mobile application.
The mobile application sends the authentication request to Firebase Authentication.
Firebase verifies the user's credentials or Google account.
Upon successful authentication, Firebase generates an authentication token.
The mobile application stores the token temporarily for the user session.
The token is included in subsequent API requests sent to the backend server.
The backend verifies the token before processing the request.
This workflow ensures that user identity verification occurs before any health data is accessed.

Figure 4.4.2: Firebase Authentication Workflow
4.4.3 Token Verification and Backend Security
Once a user is authenticated, the mobile application receives an authentication token generated by Firebase. This token serves as proof of identity for the user session.
When the mobile application communicates with backend APIs, the token is included in the request headers.
Example request header:
Authorization: Bearer <Firebase_ID_Token>
The backend server verifies this token using Firebase Admin SDK before processing the request. This verification ensures that the token is valid and corresponds to an authenticated user.
If the token verification fails, the backend denies access to protected endpoints.
This mechanism prevents unauthorized access to user health data and ensures that the platform maintains strong data protection standards.

Figure 4.4.3: Token verification using Firebase Admin SDK to validate authenticated user sessions.
4.4.4 Google Authentication Integration
Google Sign-In was integrated into the Arogyagram platform to simplify the user login experience.
When users choose to log in using their Google account, Firebase handles the OAuth authentication process and securely retrieves the user's verified identity information.
This approach offers several advantages:
• faster login process
• reduced need for password management
• improved account security through Google verification
Once the Google authentication process is completed, Firebase generates the authentication token used for subsequent platform access.
4.5 Backend System Architecture
The backend system functions as the central coordination layer of the Arogyagram platform. It is responsible for managing communication between the mobile application, artificial intelligence services, authentication services, and the underlying data storage infrastructure.
All requests originating from the mobile application are processed through the backend server, which performs validation, authentication verification, data processing, and AI service orchestration before returning responses to the client application.
The backend system therefore acts as the core processing engine of the platform, ensuring that all system components interact in a secure and structured manner.
Backend services for the platform are implemented using FastAPI, a high-performance Python web framework designed for building modern asynchronous APIs. FastAPI provides strong support for type validation, automatic API documentation, and seamless integration with machine learning libraries, making it well suited for AI-driven systems.

Figure 4.5: Backend System Architecture
4.5.1 Why FastAPI
FastAPI was selected as the backend framework for the Arogyagram platform due to several technical advantages.
Asynchronous Request Handling
FastAPI supports asynchronous request processing using Python's async and await capabilities. This allows the backend server to efficiently handle multiple concurrent user requests without blocking system resources.
Since the Arogyagram platform processes AI inference requests, image uploads, and knowledge retrieval operations, asynchronous processing significantly improves system responsiveness and scalability.
Strong Request Validation Using Pydantic
FastAPI integrates Pydantic models for automatic request validation and data parsing. Incoming requests are validated against predefined data models before being processed by the backend logic.
This ensures that all incoming data follows the expected structure, preventing invalid data from entering the system.
Automatic API Documentation
One of the key advantages of FastAPI is its ability to automatically generate API documentation using the OpenAPI specification.
Developers can view and test API endpoints through automatically generated interfaces such as:
• Swagger UI
• ReDoc
This feature significantly improves development efficiency and simplifies API debugging.


Figure 4.5.1: Automatically generated API documentation using FastAPI OpenAPI interface.
Integration with Python AI Ecosystem
The Arogyagram platform integrates multiple AI models and machine learning components including:
• CLIP vision model
• sentence transformer embeddings
• Gemini LLM API integration
• Pinecone vector search
FastAPI’s Python-based environment allows seamless integration with these libraries and AI services without requiring complex language interoperability.
This makes FastAPI particularly suitable for AI-driven applications.
4.5.2 Backend Service Responsibilities
The backend system performs several essential functions that support the operation of the entire platform.
Processing Client Requests
All user interactions with the mobile application generate API requests that are sent to the backend server. The backend processes these requests and determines the appropriate system actions.
Examples of user requests include:
• uploading lifestyle images
• retrieving health metrics
• requesting AI recommendations
• submitting chatbot queries
The backend validates each request before processing it.
User Profile Management
The backend system manages user profile information that is used to personalize health insights.
User profile data includes:
• demographic attributes
• lifestyle preferences
• health goals
• historical activity data
This information is stored in the database and retrieved when generating personalized recommendations.
Coordinating AI Processing Workflows
The backend server orchestrates multiple AI modules responsible for lifestyle analysis and recommendation generation.
Example workflow:
User uploads lifestyle image
Backend stores image in cloud storage
Backend sends image to CLIP vision model
Vision model returns detected category
Backend processes results in behaviour intelligence engine
Health score updated
AI recommendation generated
This coordination ensures that AI modules operate as part of a unified system.
Health Score Computation
The backend system calculates the user's Health Score, which represents the overall quality of the user's lifestyle behavior.
The score is calculated by combining multiple behavioral signals including:
• diet patterns
• physical activity levels
• sleep consistency
• hydration habits
• lifestyle risk factors
These signals are processed by the behavior intelligence engine to generate Smart Health Metrics.

Figure 4.5.2: Backend implementation of the health score computation algorithm based on multiple lifestyle metrics.
Knowledge-Based Recommendation Retrieval
When users interact with the AI chatbot or request health advice, the backend server initiates the knowledge retrieval process.
The workflow involves:
converting the user query into vector embeddings
retrieving relevant knowledge from the Pinecone vector database
sending the context to the Gemini LLM
generating the final response
The backend coordinates this entire process and delivers the generated response to the mobile application.
System Component Communication
The backend server also acts as the communication hub between different platform components including:
• mobile application
• AI processing modules
• vector database services
• cloud storage infrastructure
By centralizing communication, the backend ensures that system operations remain consistent and secure.
4.5.3 API Gateway Architecture
The API layer functions as a secure gateway through which all system interactions pass.
Each request must pass through the following processing stages:
request reception
authentication verification
request validation
processing logic execution
response generation
Only authenticated requests with valid tokens are allowed to access protected endpoints.
This architecture ensures that sensitive operations such as health data retrieval and AI analysis remain protected.
4.6 AI Processing Architecture
Artificial intelligence forms the core intelligence layer of the Arogyagram platform. The AI system analyzes lifestyle inputs, interprets behavioral patterns, and generates personalized recommendations.
The AI pipeline integrates several specialized technologies including:
CLIP vision model for image classification
large language models for recommendation generation
embedding models for semantic search
vector databases for knowledge retrieval
4.7 Image Intelligence Pipeline
One of the core innovations of the Arogyagram platform is its ability to analyze human lifestyle behaviors using visual inputs captured through everyday photographs. Unlike traditional health tracking applications that rely solely on manually entered data, Arogyagram enables users to upload images representing lifestyle moments such as meals, workouts, work environments, or social interactions.
These images are analyzed using an artificial intelligence pipeline built around the CLIP (Contrastive Language–Image Pretraining) model, which enables semantic understanding of visual content.
The image intelligence pipeline allows the system to automatically identify lifestyle patterns and generate contextual health insights based on user behavior.

Figure 4.7: AI Behaviour Intelligence Pipeline
4.7.1 Why CLIP
CLIP was selected as the primary image understanding model because of its ability to associate visual features with natural language descriptions.
Traditional image classification models require fixed training categories and labeled datasets. In contrast, CLIP supports zero-shot classification, meaning that images can be categorized using textual labels without requiring explicit training for each category.
This capability makes CLIP particularly suitable for lifestyle analysis because human activities are highly diverse and difficult to capture using rigid classification categories.
Using CLIP, the system can detect lifestyle contexts such as:
• food consumption patterns
• exercise environments
• sedentary behaviors
• work and screen time activities
• social interactions
• environmental contexts
This semantic understanding enables the platform to derive behavioral insights from images without requiring extensive manual labeling.
4.7.2 Lifestyle Label Taxonomy Design
To guide the CLIP model in classifying lifestyle moments, a comprehensive set of candidate labels was defined within the system.
These labels represent various lifestyle domains including:
Food and Nutrition
Examples include:
• rice
• chapati
• vegetable curry
• boiled egg
• fruit salad
• smoothie
Physical Activity
Examples include:
• gym workout
• walking
• running
• cycling
• yoga
• sports activity
Sedentary Behavior
Examples include:
• prolonged sitting
• watching television
• scrolling phone
• gaming session
Mental and Emotional Context
Examples include:
• happy moment
• relaxation
• peaceful environment
• stress
• burnout
Sleep and Recovery
Examples include:
• bedtime routine
• napping
• sleep deprivation
• late night screen
Lifestyle Risk Behaviors
Examples include:
• smoking
• alcohol consumption
• vaping
By providing these textual labels to the CLIP model, the system enables semantic classification of images across multiple behavioral domains.

Figure 4.7.2: Lifestyle label taxonomy used for zero-shot classification in the CLIP image intelligence pipeline.
4.7.3 Image Processing Pipeline
When a user uploads a lifestyle image, the system executes a multi-stage AI pipeline that processes the image and extracts behavioral insights.
The pipeline consists of the following stages:
Image retrieval from cloud storage
Image preprocessing and conversion
CLIP model inference
Lifestyle category detection
AI caption and recommendation generation
Database update with classification results
This pipeline transforms raw images into structured lifestyle information that can be used for health analysis.

Figure 4.7.3: Image Intelligence Processing Pipeline
4.7.4 CLIP Classification Implementation
The classification process is implemented using the HuggingFace Transformers pipeline interface, which simplifies model loading and inference.
The CLIP model is loaded during backend initialization to ensure efficient processing of incoming images.
The system then provides candidate lifestyle labels to the classifier, enabling the model to determine the most relevant category for each uploaded image.
The model returns both the predicted lifestyle label and a confidence score, which indicates the reliability of the classification result

Figure 4.7.4: Implementation of the CLIP zero-shot image classification model used for analyzing lifestyle images.
4.7.5 Asynchronous Image Processing
To ensure efficient system performance, the image intelligence pipeline is implemented using asynchronous processing techniques.
When an image is uploaded, the system downloads the image asynchronously and executes model inference in a background thread. This prevents the main server process from being blocked during computationally intensive operations.
This design allows the system to process multiple images concurrently while maintaining high responsiveness.
4.7.6 Background Processing Worker
To continuously process newly uploaded lifestyle images, the system uses a background worker architecture.
The worker periodically retrieves unprocessed images from the database and sends them through the image intelligence pipeline.
Example workflow:
Fetch unprocessed photos from database
Send each photo to the classification model
Generate caption and recommendation
Store results in the database
This architecture ensures that AI processing occurs automatically without interrupting user interactions.

Figure 4.7.6: Background AI worker responsible for continuously processing lifestyle images uploaded by users.
4.7.7 AI Caption and Recommendation Generation
After the image is classified, the detected lifestyle label is passed to a secondary AI module responsible for generating captions and health recommendations.
This module analyzes the detected behavior and produces:
• contextual captions describing the lifestyle moment
• personalized recommendations for improving lifestyle habits
These outputs are then stored in the database and displayed to the user within the mobile application.
4.8 Knowledge Intelligence Layer
To ensure that health recommendations generated by the Arogyagram platform are scientifically grounded and reliable, the system incorporates a knowledge intelligence layer based on a Retrieval Augmented Generation (RAG) architecture.
Rather than relying solely on generative AI responses, the platform retrieves relevant health knowledge from a curated knowledge base before generating recommendations. This approach ensures that responses are informed by verified information sources and reduces the risk of hallucinated outputs from language models.
The knowledge intelligence layer integrates two core technologies:
• Sentence Transformers for semantic embedding generation
• Pinecone Vector Database for efficient similarity-based knowledge retrieval
Together, these components allow the system to retrieve the most relevant health information for a given user query.
4.8.1 Retrieval Augmented Knowledge Architecture
The knowledge intelligence system follows a multi-stage process for retrieving health information.
The workflow operates as follows:
User submits a health-related question or request.
The backend converts the text query into a semantic vector embedding.
The vector is used to perform a similarity search in the Pinecone vector database.
The most relevant knowledge documents are retrieved.
Retrieved knowledge is used to generate a final AI response.
This architecture enables the system to deliver context-aware and research-informed health guidance.

Figure 4.8.1: Knowledge Retrieval Architecture
4.8.2 Sentence Transformer Embedding Model
To enable semantic search across health knowledge documents, the system converts textual content into numerical vector representations known as embeddings.
This is implemented using the Sentence Transformers framework, specifically the model:
sentence-transformers/all-mpnet-base-v2
This model generates high-dimensional embeddings that capture the semantic meaning of text rather than simple keyword matching.
For example:
Query:How can I improve sleep quality?Embedding representation:[0.123, -0.442, 0.981, ...]These embeddings allow the system to identify semantically similar knowledge documents even when the wording differs from the original query.
Code Implementation
The embedding service loads the Sentence Transformer model using the LangChain embedding interface.

Figure 4.8.2: Sentence Transformer embedding model used for converting user queries and knowledge documents into semantic vectors
4.8.3 Pinecone Vector Database
The vector representations generated by the embedding model are stored in a Pinecone vector database, which provides high-performance similarity search capabilities.
Pinecone is designed specifically for large-scale vector search and enables efficient retrieval of semantically similar content.
The platform stores health knowledge documents as vectors within the Pinecone index. When a query vector is generated, Pinecone performs a nearest-neighbor search to identify the most relevant knowledge entries.
Pinecone Index Configuration
The Arogyagram knowledge base uses a Pinecone index with the following configuration:
• Index Type: Dense Vector Index
• Dimension: 768
• Deployment: AWS Cloud
• Region: us-east-1
• Capacity Mode: On-Demand
These parameters correspond to the embedding dimensionality produced by the Sentence Transformer model.

Figure 4.8.3: Pinecone vector database dashboard showing the configured knowledge index used for storing health knowledge embeddings.
4.8.4 Vector Similarity Search
When a user submits a health query, the system converts the query into a vector embedding and performs a similarity search in the Pinecone database.
The search operation returns the top-K most relevant knowledge documents based on vector similarity.

Figure 4.8.4: Implementation of vector similarity search used to retrieve relevant health knowledge from the Pinecone index.
4.8.5 Asynchronous Query Processing
To ensure efficient performance, embedding generation and vector search operations are implemented using asynchronous execution.
The embedding computation is executed in a background thread using Python's asyncio framework.
4.8.6 Knowledge Retrieval Output
The knowledge retrieval system returns a list of relevant health documents that match the semantic meaning of the user's query.
Example output:
Query:How can I improve hydration during the day?Retrieved documents:• recommendations for daily water intake
• hydration strategies for active individuals
• signs of dehydrationThese retrieved documents are then used by the AI recommendation system to generate personalized responses.Technical Contribution of This Layer
The knowledge intelligence layer enables the Arogyagram platform to provide context-aware and scientifically grounded health guidance by combining semantic embeddings with high-performance vector search.
This architecture ensures that recommendations are based on relevant knowledge rather than purely generative AI responses, improving both accuracy and reliability.
4.9 Conversational AI Architecture
The Arogyagram platform integrates a conversational artificial intelligence system that enables users to interact with the application through natural language queries. This conversational interface allows users to ask questions related to health, lifestyle improvement, nutrition, exercise habits, and mental well-being.
The chatbot acts as an AI-powered health assistant, capable of interpreting user queries, retrieving relevant knowledge, and generating personalized responses based on the user’s lifestyle context.
The conversational AI system is built using the Gemini 2.5 Flash large language model, which provides high-performance reasoning capabilities and low-latency response generation suitable for interactive applications.
By combining language model reasoning with contextual data and knowledge retrieval, the chatbot provides personalized lifestyle guidance tailored to each user.
4.9.1 Conversational AI System Architecture
The chatbot system follows a multi-stage processing pipeline that integrates multiple information sources to generate relevant responses.
The workflow operates as follows:
The user submits a natural language question through the mobile application.
The backend server receives the query.
The query is converted into an embedding for knowledge retrieval.
Relevant documents are retrieved from the Pinecone vector database.
User context data is collected, including lifestyle metrics and behavioral insights.
The context and retrieved knowledge are combined into a prompt.
The Gemini language model generates the final response.
The response is returned to the mobile application.
This architecture allows the chatbot to provide context-aware and personalized health guidance.

Figure 4.9.1: Conversational AI Architecture
4.9.2 Why Gemini 2.5 Flash
The Gemini 2.5 Flash model was selected as the large language model for the Arogyagram conversational AI system due to several technical advantages.
Fast Response Time
Gemini Flash is optimized for low-latency inference, making it suitable for real-time conversational applications. This ensures that users receive responses quickly, which is essential for maintaining a natural conversational experience.
Strong Reasoning Capabilities
The model demonstrates strong reasoning capabilities that allow it to analyze contextual health information and generate meaningful recommendations. It can interpret complex lifestyle patterns and provide explanations that help users understand how their behaviors influence their health.
Context-Aware Response Generation
Gemini Flash supports long contextual inputs, allowing the system to provide responses based on multiple sources of information including user profile data, lifestyle metrics, and retrieved knowledge documents.
This capability enables the chatbot to generate responses that are personalized rather than generic.
4.9.3 Comparison with Other Large Language Models
Selecting an appropriate language model is critical for building a reliable conversational AI system. Several models were evaluated during system design.
GPT Models (OpenAI)
OpenAI's GPT models provide strong language understanding and reasoning capabilities. However, their deployment typically requires higher computational resources and may involve higher operational costs for large-scale applications.
LLaMA Models
LLaMA models provide an open-source alternative for language model deployment. While they offer flexibility for local deployment, they often require significant hardware resources and infrastructure management for optimal performance.
Gemini Models
Gemini models provide a balance between performance, reasoning capability, and inference speed. Gemini Flash is specifically optimized for fast real-time interactions, making it suitable for conversational AI systems where response latency is important.
Compared with other models, Gemini Flash provides:
• faster inference speed
• efficient reasoning capability
• strong contextual understanding
• seamless integration with Google AI services
These characteristics made Gemini Flash a suitable choice for the Arogyagram conversational AI system.
4.9.4 Context Integration for Personalized Responses
One of the key strengths of the Arogyagram conversational system is its ability to integrate contextual user data when generating responses.
The chatbot incorporates multiple contextual signals including:
• user profile information
• lifestyle metrics such as diet, activity, sleep, and hydration
• behavioral insights derived from image analysis
• retrieved knowledge documents from the Pinecone database
By combining these sources of information, the system can generate recommendations that reflect the user's actual lifestyle patterns rather than providing generic health advice.
For example:
User query:How can I improve my energy levels during work?Context available to the model:• user's recent sleep duration
• hydration levels
• activity metrics
• nutrition patternsThe model uses this contextual information to generate a personalized recommendation.

Figure 4.9.4: Prompt construction logic used to combine user context and retrieved knowledge before sending the request to the language model.
Technical Contribution of This Layer
The conversational AI architecture transforms the Arogyagram platform from a simple tracking application into an interactive health intelligence assistant.
By combining:
• natural language understanding
• knowledge retrieval
• user behavioral data
• AI reasoning
the system enables users to receive personalized health guidance through conversational interaction.
4.10 Behaviour Intelligence Engine
The Behaviour Intelligence Engine is responsible for transforming raw lifestyle data into meaningful health insights.
This system analyzes patterns across multiple dimensions including:
diet and nutrition patterns
physical activity levels
sleep behavior
hydration habits
daily lifestyle routines
The engine generates lifestyle scores that represent the user's overall behavioral health status. These scores are updated dynamically as the system receives new data.
As users consistently interact with the platform and upload lifestyle moments, the intelligence engine accumulates more behavioral data. This allows the algorithm to refine its understanding of the user's habits and provide increasingly personalized insights.
4.10 Data Storage Architecture
The Arogyagram platform uses a hybrid data storage architecture designed to efficiently manage structured user data, behavioral insights, and multimedia lifestyle inputs. The system integrates two primary storage components:
• MongoDB Atlas for structured data storage
• Google Cloud Storage for storing lifestyle image files
This separation allows the system to manage structured and unstructured data efficiently while maintaining scalability and performance.
MongoDB stores user profiles, lifestyle scores, behavioral metrics, notifications, chatbot messages, and AI-generated recommendations. Meanwhile, Google Cloud Storage is used to store the uploaded lifestyle images that are later processed by the image intelligence pipeline.
This architecture ensures that large multimedia files are handled separately from structured database queries, improving overall system performance.

Figure 4.10: Data Storage Architecture
4.10.1 MongoDB Database Architecture
MongoDB Atlas was selected as the primary database system due to its flexibility and ability to store semi-structured data. The document-oriented structure of MongoDB is particularly suitable for storing complex user data structures that evolve over time.
Each user in the Arogyagram system generates multiple forms of data including profile information, lifestyle scores, uploaded images, notifications, chatbot conversations, and AI-generated insights. MongoDB allows these data structures to be stored as flexible JSON-like documents.

Figure 4.10.1: MongoDB Compass interface showing the collections used in the Arogyagram database.

Figure 4.10.2: MongoDB Data Schema
4.10.2 Google Cloud Storage Architecture
Lifestyle images uploaded by users are stored in Google Cloud Storage (GCS).
is used to store image files.
Each user has a unique folder within the bucket where their uploaded lifestyle images are stored.

Figure 4.10.3: Google Cloud Storage bucket structure used to store lifestyle images uploaded by users.

Figure 4.10.4: Cloud Storage Data Structure
4.12 Privacy and Security Architecture
Because the platform processes sensitive lifestyle and health data, strong privacy protections are implemented throughout the system architecture.
All user data is stored within controlled cloud infrastructure and protected through secure access controls. The system follows a strict policy that user data is never sold or shared with third-party organizations.
Transparency is another key component of the platform’s privacy philosophy. Informational interface elements within the mobile application explain how features such as health scoring systems and color indicators function. These explanations help users understand how their data is interpreted by the platform.
This transparency-driven approach strengthens user trust while ensuring ethical use of health data.
4.13 Engagement System Architecture
Sustained engagement is essential for achieving long-term behavioral improvement. The platform therefore integrates multiple engagement mechanisms designed to encourage consistent user interaction.
These mechanisms include:
streak tracking systems that reward daily engagement
lifestyle scoring indicators that visualize behavioral health
motivational feedback messages when users upload lifestyle images
notification systems that remind users to maintain healthy habits
For example, when a user uploads a lifestyle moment, the system generates supportive feedback similar to a health companion reacting to their actions. This creates a positive reinforcement loop that encourages continued participation.
Through these engagement mechanisms, the platform promotes gradual habit formation rather than short-term behavioral changes.

Figure 4.13: User Engagement Architecture
4.14 Transparency and Explainability Architecture
Arogyagram is designed with a strong emphasis on transparency and explainability in order to build user trust and improve the usability of AI-generated insights.
Unlike many digital health platforms that operate as opaque systems, Arogyagram actively communicates how its internal mechanisms work. Informational interface elements are integrated throughout the application to explain key system behaviors such as lifestyle scoring logic, color-coded indicators, and recommendation generation processes.
For example, when users view their health scores or visual indicators, the application provides accessible explanations describing how these scores are calculated and what they represent. This allows users to understand how their lifestyle actions influence the feedback they receive from the platform.
This transparency-oriented design approach ensures that users are not only recipients of AI-generated recommendations but also active participants in understanding their own health data.
By providing clear explanations of system behavior, Arogyagram promotes informed decision-making and strengthens user trust in the platform.
4.15 Continuous Learning and Insight Evolution
One of the defining characteristics of the Arogyagram intelligence system is its ability to improve the depth and accuracy of insights as users continue interacting with the platform.
The behavioral intelligence engine continuously analyzes accumulated lifestyle data to identify long-term patterns and behavioral trends. As users consistently upload lifestyle moments and track health metrics, the system gains a more detailed understanding of their habits, routines, and health goals.
This progressive learning process allows the platform to generate increasingly personalized insights and recommendations over time.
For example:
early recommendations may focus on general lifestyle awareness
later recommendations become more tailored to the user’s behavioral patterns
long-term insights may identify recurring habits that influence overall health outcomes
This evolving intelligence framework encourages users to remain engaged with the platform, as consistent interaction leads to deeper insights and more personalized guidance.
Through this adaptive learning approach, Arogyagram transforms from a simple tracking tool into a continuously improving lifestyle intelligence system.
5. Results and System Demonstration
5.1 Application Startup and User Onboarding
The first interaction between the user and the Arogyagram platform occurs through the onboarding and authentication process. This stage is designed to collect essential user information that enables the system to generate personalized health recommendations.
The onboarding process ensures that the system understands the user’s basic health profile, including physical characteristics, lifestyle preferences, and health goals.
These inputs allow the platform to initialize the personalized health intelligence engine.
Figure 5.1 — Application Welcome Screen

Figure 5.1: Initial welcome interface of the Arogyagram application introducing the platform and guiding the user to begin the onboarding process.
Figure 5.2 — User Authentication Interface

Figure 5.2: Secure login interface implemented using Firebase Authentication supporting email login and Google account authentication.
5.2 Personalized Profile Initialization
To provide accurate health insights, Arogyagram collects personalized information during the onboarding process. This information enables the system to understand individual user characteristics and tailor recommendations accordingly.
The onboarding process gathers information such as gender, physical parameters, dietary preferences, and health goals.
Figure 5.3 — Gender Selection Interface

Figure 5.3: User gender selection screen used to initialize personalized health parameters within the system.
Figure 5.4 — Height Input Interface

Figure 5.4: Height input interface used to compute baseline physiological parameters.
Figure 5.5 — Weight Input Interface

Figure 5.5: Weight input interface used to calculate body health indicators and personalize recommendations.
Figure 5.6 — Dietary Preference Selection

Figure 5.6: Diet preference interface allowing users to specify dietary habits and food style preferences.
Figure 5.7 — Health Goal Selection

Figure 5.7: Health goal selection interface where users define their primary wellness objectives such as muscle gain, weight loss, or improved energy levels.
5.3 Lifestyle Moment Capture System
Arogyagram introduces a unique approach where users capture everyday lifestyle moments using images. These images are analyzed by the system using computer vision models to identify behavioral patterns.
Users can capture photos related to meals, work environments, physical activity, or daily habits. The AI system analyzes these images to understand lifestyle patterns.
Figure 5.8 — Lifestyle Capture Interface

Figure 5.8: Lifestyle capture interface allowing users to upload images representing daily lifestyle moments for behavioral analysis.
5.4 Health Dashboard and Lifestyle Metrics
After onboarding, users are presented with a personalized health dashboard that summarizes their lifestyle status using AI-generated metrics.
The dashboard includes a Health Score and Smart Health Metrics, which evaluate the user's lifestyle across multiple behavioral dimensions.
These include:
• Diet
• Activity
• Sleep
• Mental Well-being
• Risk indicators
Figure 5.9 — User Health Dashboard

Figure 5.9: Main health dashboard displaying the overall Arogyagram Health Score calculated based on user lifestyle data.
Figure 5.10 — Smart Health Metrics Visualization

Figure 5.10: Smart Health Metrics interface showing behavioral analysis across diet, activity, sleep, mental wellness, and lifestyle risk factors.
5.5 Fitness and Lifestyle Tracking
The platform also tracks numerical health indicators that help quantify daily activity patterns.
These include:
• calorie intake
• step count
• hydration levels
• sleep duration
• nutrition balance
The metrics are visualized through graphical components implemented using React Native charting libraries.
Figure 5.11 — Fitness and Activity Tracker

Figure 5.11: Activity tracking interface displaying daily lifestyle metrics including calorie intake, steps taken, nutrition balance, and hydration levels.
5.6 AI Health Suggestion System
One of the core features of Arogyagram is the AI-driven recommendation engine that generates personalized daily health suggestions.
The suggestions are generated based on:
• user health goals
• recent lifestyle activity
• health metric trends
• behavioral patterns
Figure 5.12 — AI Health Suggestions Overview

Figure 5.12: AI-generated health suggestions categorized across multiple wellness domains including nutrition, fitness, mental well-being, and sleep.
Figure 5.13 — Detailed AI Health Recommendation

Figure 5.13: Detailed AI-generated recommendation providing actionable advice to improve mental well-being based on detected lifestyle patterns.
5.7 AI Nutrition Guidance System
The system also generates personalized dietary suggestions based on the user's nutrition intake patterns.
These recommendations are designed to address nutritional deficiencies and guide users toward healthier food choices.
Figure 5.14 — AI Nutrition Recommendation

Figure 5.14: AI-generated nutrition summary providing meal suggestions and dietary recommendations tailored to the user's goals.
5.8 AI Health Chatbot
Arogyagram includes a conversational health assistant that allows users to interact with the system through natural language queries.
The chatbot is powered by a large language model and integrates knowledge retrieved from a scientific knowledge base stored in a vector database.
Users can ask questions related to health, nutrition, fitness, or lifestyle habits.
Figure 5.15 — Conversational AI Health Assistant

Figure 5.15: AI Health Assistant interface enabling users to ask personalized health-related questions and receive research-based responses.
5.9 User Engagement and Habit Formation
To encourage consistent participation, Arogyagram incorporates behavioral engagement mechanisms such as streak tracking and habit monitoring.
These features motivate users to maintain consistency in logging their lifestyle moments and interacting with the system.
Figure 5.16 — Lifestyle Tracking Streak System

Figure 5.16: Streak tracking interface encouraging consistent user participation through visual progress tracking.
5.10 Privacy and Transparency Features
Arogyagram places strong emphasis on user data privacy and transparency. The application includes dedicated sections informing users about platform policies and privacy practices.
Users can review platform policies and control their account settings directly within the application.
Figure 5.17 — Application Settings and Privacy Section

Figure 5.17: Application settings interface providing access to profile settings, community features, and privacy policies.
5.11 Smart Notification and Engagement System
To maintain consistent user engagement and encourage long-term healthy behavior, the Arogyagram platform implements an intelligent notification system. The notification system monitors user interaction patterns and provides timely reminders and motivational alerts when inactivity is detected.
These notifications are designed to gently guide users toward maintaining their health tracking habits without overwhelming them with excessive alerts.
The system generates different types of notifications based on user behavior patterns, including:
• streak reminders
• inactivity alerts
• lifestyle tracking prompts
• motivational engagement messages
This approach supports the formation of healthy habits by reinforcing consistent participation within the platform.
Figure 5.18 — Smart Notification Interface

Figure 5.18: Notification interface displaying engagement reminders such as streak warnings and health tracking prompts designed to encourage consistent lifestyle monitoring
6. Conclusion
The Arogyagram platform was developed to address a fundamental limitation in existing digital health solutions — the lack of a holistic approach to understanding human lifestyle behavior. Most current health applications focus on isolated metrics such as step counts, calorie tracking, or sleep monitoring. While these tools provide useful numerical data, they often fail to translate this information into meaningful behavioral insights that help individuals improve their daily lifestyle.
This project proposed and implemented a comprehensive AI-driven lifestyle intelligence system capable of transforming everyday lifestyle activities into actionable health insights. By integrating mobile technologies, computer vision models, behavioral analytics, and large language models, the Arogyagram platform provides a unified environment where users can track their lifestyle, understand their health patterns, and receive personalized guidance.
The system successfully demonstrates how artificial intelligence can be applied to interpret real-world lifestyle signals. Through the use of image-based lifestyle capture, health metric tracking, and AI-driven analysis, the platform generates Smart Health Metrics that evaluate user behavior across multiple health dimensions including diet, physical activity, mental well-being, sleep quality, and lifestyle risk factors. These metrics simplify complex behavioral data and present users with a clear understanding of their overall lifestyle health.
Another key contribution of the system is the integration of personalized recommendation mechanisms powered by large language models and a scientific knowledge retrieval system. By combining behavioral data with research-based health knowledge stored in a vector database, the platform delivers contextual and evidence-informed suggestions to help users make better lifestyle decisions.
The project also emphasizes the importance of behavioral engagement in digital health systems. Features such as streak tracking, health scores, intelligent notifications, and motivational feedback mechanisms were incorporated to encourage consistent user interaction. These elements transform the application from a passive health tracker into an active lifestyle companion that guides users toward healthier habits over time.
In addition to intelligent functionality, the platform was designed with strong consideration for user privacy and transparency. User data is securely stored using cloud storage and database infrastructure while maintaining strict policies that prevent the sharing of personal data with third-party entities. Informational transparency elements were also integrated into the user interface to help users understand how health scores, insights, and recommendations are generated.
The successful development of Arogyagram demonstrates the potential of combining artificial intelligence, behavioral analytics, and mobile health technologies to create intelligent systems capable of supporting healthier lifestyles.
By moving beyond simple numerical tracking and focusing on lifestyle understanding, the platform introduces a new paradigm for digital health applications.
Overall, this project highlights the importance of integrating technology, behavioral science, and personalized intelligence to build future healthcare solutions that empower individuals to understand and improve their daily habits.
7. Future Scope
While the current implementation of Arogyagram successfully demonstrates the feasibility of AI-driven lifestyle intelligence, several opportunities exist to further enhance the platform’s capabilities and expand its impact in the field of digital health.
7.1. Social Health Ecosystem
Arogyagram currently focuses on individual lifestyle awareness, but future development can expand the platform into a social health ecosystem.
Possible features include:
users following other users
liking and commenting on lifestyle moment uploads
sharing health achievements and streak milestones
community-based health challenges
sharing health scores and achievements on external platforms such as Instagram or WhatsApp
This would create a community-driven health environment where users motivate and learn from each other.
Social accountability can significantly increase long-term engagement and behavioral consistency, making the platform more impactful.
7.2. Expanded Lifestyle Moment Categories
The current AI system uses a predefined dataset of lifestyle moment categories. Future development can expand the dataset to include a wider range of lifestyle activities.
Examples of additional categories include:
work environment behaviors
sedentary activity detection
stress-indicating behaviors
social activities
hydration and beverage detection
By increasing the diversity of labeled training data, the AI system would be able to recognize a broader spectrum of human lifestyle behaviors, enabling deeper behavioral understanding.
This improvement would significantly enhance the system's ability to provide context-aware health insights.
Hardik Sen
@hardik
More Articles

Building Adaptiv: AI Products, Global Teams, and the Next Generation of Builders

Lifecycle + OPS: Playbooks for Hyper-Care, Experimentation and Continuous Tuning in AI Products

FinTech-grade Trust Layer: Precision Data Work, Explainability and Compliance Patterns for Audit-Ready AI
