Case Study: How Adapt for AI Was Built to Close the Applied AI Literacy Gap
Adaptiv Admin
Mar 25, 2026 · 9 min read

Executive Summary
As generative AI adoption accelerates, organisations, professionals, students, and entrepreneurs face a growing problem: urgency is high, but practical AI literacy remains low. While AI tools are becoming part of everyday work, most learners still lack accessible, relevant, and actionable pathways to build real capability.
This case study explores how Adaptiv Me developed Adapt for AI, a chat-and-slides micro-learning platform designed to address that gap. By combining conversational AI, structured visual lessons, and persona-driven learning pathways, the platform creates a more engaging and practical way for non-technical and technical learners alike to build applied AI understanding.
The Challenge
Generative AI is no longer an emerging trend. It is already reshaping how organisations operate, how individuals work, and how careers are built. Yet despite this shift, readiness remains far behind ambition.
64% of business leaders report a high urgency to adapt to generative AI, but only 4% of organisations believe they have the skills required to achieve their AI goals.
That gap between urgency and readiness is not just an enterprise problem. It affects learners at every stage:
Students and graduates are entering a labour market where AI fluency is increasingly expected, but most curricula have not yet evolved to meet that demand.
Mid-career professionals are being asked to adapt established ways of working while learning unfamiliar tools and concepts.
Entrepreneurs and founders need to understand both how to use AI and how to build defensible businesses in an AI-enabled market.
Early-career employees are under pressure to build AI capability quickly in order to remain competitive and relevant.
The issue is not awareness. Most people now know that AI matters. The issue is capability.
Passive exposure to AI tools does not create working knowledge. Using a chatbot occasionally is not the same as understanding prompting, model behaviour, automation opportunities, AI risks, or strategic application. To move from awareness to confidence, learners need training that is practical, relevant, and usable in context.
Why Existing AI Training Was Not Enough
In analysing the market, we identified a structural weakness in most AI learning experiences available today.
They typically fall into one of two categories:
High-level awareness content, which may be engaging or inspirational, but rarely builds usable capability.
Deep technical training, which can be valuable for specialist audiences but is inaccessible to most working professionals and general learners.
What is often missing is the middle layer: applied AI literacy.
This includes the ability to understand core concepts, ask better questions, evaluate use cases, use AI tools responsibly, and connect AI knowledge to real-world decisions and workflows.
There was also a format problem. Traditional training delivery often relies on long-form video courses, static reading materials, or dense documentation. These formats create friction for modern learners:
attention is limited
schedules are crowded
motivation drops quickly when content feels generic
static curricula become outdated quickly in a fast-moving field like AI
Our conclusion was clear: the challenge was not only what people needed to learn, but how they needed to learn it.
The Response
To address this gap, we developed Adapt for AI: a micro-learning platform designed specifically to help learners build practical AI literacy in a format that is interactive, structured, and relevant to their goals.
The central product insight was simple:
The best way to learn about AI is to learn with AI.
Rather than relying on either a static course or a freeform chatbot alone, Adapt for AI combines both. Each lesson pairs:
a conversational AI assistant, which enables learners to ask questions, test understanding, and explore their own lines of curiosity
an automatically generated slide deck, which provides structure, sequencing, and visual reinforcement

This creates a dual-mode learning experience that supports both exploration and clarity. Learners are free to interact naturally, but they are also guided through the essential concepts in a systematic way.
The result is neither a traditional course nor a generic chatbot. It is a new learning format designed for the pace and behaviour of modern learners.
Product Design: A New Format for AI Learning
1. Micro-learning built for engagement
Each module is intentionally concise, with lessons structured into eight focused slides supported by live AI conversation. The aim is to provide depth without demanding long periods of uninterrupted attention.
This format addresses a key barrier in digital learning: drop-off. By reducing lesson length while maintaining substance, Adapt for AI is designed to fit into the realities of busy schedules without reducing the quality of understanding.
2. Structured and conversational at the same time
A common weakness in chatbot-only learning is inconsistency. Learners may ask interesting questions but miss foundational concepts or fail to build a coherent understanding.
A common weakness in slide-only or course-only learning is rigidity. Learners are forced to follow a fixed path, even when their own questions or needs take them elsewhere.
Adapt for AI combines the strengths of both. The slides ensure structure. The conversation enables flexibility. Together, they create a more responsive and complete learning experience.
3. Visual explanation for abstract topics
AI concepts can feel opaque when explained only in text. To improve comprehension, Adapt for AI embeds images, diagrams, and visual anchors throughout each module.
This is especially valuable when explaining topics such as:
neural networks
reinforcement learning
vector embeddings
retrieval-augmented generation
transformer architecture
Visual support makes abstract concepts more tangible and easier to retain.
4. Persona-driven relevance
From the first interaction, learners are asked to identify who they are, such as:
entrepreneur
student
new graduate
mid-career professional
The platform then adapts the learning pathway accordingly.
This reflects a core product assumption: relevance drives retention.
An entrepreneur exploring AI strategy needs a different learning context from a student studying technical fundamentals. A mid-career professional concerned about workplace disruption needs a different framing from an early-career learner exploring productivity use cases.
By aligning lessons with learner identity and intent, Adapt for AI increases the likelihood that knowledge will feel immediately useful.
The Technology Behind the Platform
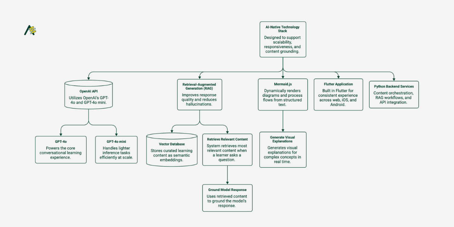
Adapt for AI was built on an AI-native technology stack designed to support scalability, responsiveness, and content grounding.

At the model layer, the platform uses OpenAI’s GPT-4o and GPT-4o mini through the OpenAI API.
GPT-4o powers the core conversational learning experience
GPT-4o mini handles lighter inference tasks efficiently at scale
To improve response quality and reduce hallucinations, the system uses a retrieval-augmented generation (RAG) architecture. Curated learning content is stored as semantic embeddings in a vector database. When a learner asks a question, the system retrieves the most relevant content and uses it to ground the model’s response.
This matters because educational AI needs to be more than fluent. It needs to be reliable. Grounding responses in structured learning material helps ensure that the platform teaches from curated knowledge rather than generic model output alone.
The experience is further enhanced through Mermaid.js, which dynamically renders diagrams and process flows from structured text. This allows the platform to generate visual explanations for complex concepts in real time, including workflows such as:
RAG pipelines
transformer flows
reinforcement learning loops
system architectures
The application itself is built in Flutter, enabling a consistent experience across web, iOS, and Android from a single codebase. Backend services, including content orchestration, RAG workflows, and API integration, are built in Python, providing flexibility within a mature AI and data ecosystem.
Together, these components support a platform that is not simply using AI as a feature, but is architected around AI as the learning engine.
What Makes the Approach Different
Adapt for AI was designed in response to a specific market failure: the lack of accessible, applied AI education for broad, non-specialist audiences.
Its differentiation lies in five areas:
1. It focuses on applied AI literacy, not just awareness.
The goal is not to inspire curiosity alone, but to help learners build capability they can use.
2. It serves multiple learner personas without flattening their needs.
Different audiences receive different pathways and framing.
3. It balances structure with interaction.
Learners receive both guided content and conversational flexibility.
4. It is designed for time-constrained learning.
The micro-learning format increases accessibility and supports repeat engagement.
5. It is built to evolve with AI itself.
Because the platform is AI-native, content and delivery can adapt more rapidly than static course formats.
Early Product Value
While the long-term significance of Adapt for AI lies in closing a systemic skills gap, the immediate value proposition is more practical.
The platform gives learners a way to:
understand AI concepts in plain language
connect ideas to their own role, goals, and context
learn interactively rather than passively
build confidence without needing a technical background
move from AI curiosity to AI capability
For organisations, the wider implication is equally important. AI transformation cannot succeed if only leadership understands the urgency. It requires broad-based learning infrastructure that helps teams build fluency at scale.
For individuals, the implication is personal. In an AI-first economy, those who can understand and apply these tools will have a growing advantage in career development, adaptability, and decision-making.
Key Lessons from the Case
The development of Adapt for AI highlights several broader lessons about AI education:
Urgency does not equal readiness.
Awareness of AI’s importance is widespread, but most learners still lack practical pathways to capability.
Format matters as much as content.
Even strong content will underperform if delivery is too static, too long, or too generic.
Relevance is essential for retention.
Learners engage more deeply when examples, framing, and pathways reflect their real-world identity and goals.
AI can improve AI education.
Used well, conversational AI can make learning more adaptive, exploratory, and responsive.
The market needs applied literacy, not just expert training.
The largest unmet need sits between superficial introductions and specialist technical depth.
Conclusion
Adapt for AI was built to address one of the defining capability gaps of the AI era: the distance between recognising that AI matters and knowing how to use, understand, and apply it effectively.
By combining conversational AI, structured micro-learning, persona-driven pathways, and grounded content retrieval, we created a platform designed for the realities of modern learning and the demands of an AI-shaped economy.
The broader challenge is only becoming more urgent. As AI capabilities continue to advance, the gap between those who can work with these systems and those who cannot will widen. Closing that gap requires more than information. It requires infrastructure for learning that is engaging, accessible, and relevant at scale.
Adapt for AI was built to be that infrastructure.
Adaptiv Admin
@admin
Building the future of AI products at Adaptiv.Me.
More Articles

Case Study: How Magic Was Built to Make Paris Feel Smaller

Case Study: How Lama Was Built to Close the Gap Between Business Data and Business Decisions

Case Study: How Globist Is Building the AI Workspace To Kill the Marketing Tab Spiral

Case Study: How Ask Sétu Was Built to Guide Indian Students Through Every Stage of Life in France
